- 详情
- 下载地址
- 同类热门
- 推荐专题
废土快递是一款后末日背景生存模拟经营游戏。当文明崩塌,丧尸横行,人类聚居在零散的避难所中——在这片危机四伏的废土上,你将扮演一名快递员,驾驶着破旧的车辆,穿梭于各个聚落之间,运送物资、传递希望,也寻找着关于这个世界真相的线索,玩家在游戏中需要面对突发事件,而每一次选择都将引发不同的结果,影响着游戏的最终结局。海量的支线任务等待着你的探索,带来意想不到的奇遇与挑战。
废土快递游戏特色
1、突发事件引发多样化选择
游戏中的突发事件将考验玩家的决策能力,不同选择将导致不同的结果,增加了游戏的变数性和可玩性。
2、丰富多样的支线任务
游戏中设定了大量的支线任务,每个任务都有其独特的故事情节和挑战,完成任务不仅能够获得丰厚奖励,还能深入了解游戏世界的背景。
3、招募多样化的伙伴
在城镇定居点中,玩家可以招募各种职业、特性和属性不同的伙伴加入队伍,每个伙伴都有其独特的技能和战斗风格,为玩家的旅程增添了更多的可能性。
4、全面自制的武器装备系统
游戏中的武器装备完全由玩家自己研究配方、寻找材料并进行制作,玩家可以收集海量的武器装备,武装自己的队伍,提升战斗力。
废土快递怎么玩
在这个废土世界中,我们有着非常非常多的事情要去做。

但是你也可以不按着给定的任务去做,主线只是给你一个事去做,你可以自由地探索这个世界,自由的去发掘支线,去经营自己的车辆或城市。
但是要知道,在废土世界要活下去并不容易,你需要面临各种各样的物资短缺,匪徒与灾难。稍不注意可能被困死在茫茫大漠中。

我们需要确保汽油/食物/水资源/备胎的充足,不然可能会困死在大漠之上。

我们需要关注好各位司机的疲劳状况和饥饿状况,需要适时的休息和进食。

当引擎过热时,我们同样需要让车辆获得足够的休整。
休息的时候,我们需要规划好休息的时长,在安全的地区也许可以休整很久,但是在危险的区域就要酌情考虑了。

当发生战斗的时候,消耗珍贵的弹药资源抑或是冒着受伤的风险进行肉搏,都是规划的一部分。

在这个时代,依然是有硬通货的:零件——也就是钱。
无论做什么都需要零件,采购/消费/招募,同样我们有着数之不尽的方法来赚钱。
我们可以来到酒馆,向商会成员获取一份委托,抑或是向赏金猎人获取一份赏金信息。



或者也可以出卖我们的体力去打工(尽管我们很不推荐这样,会被剥削的很严重)。

当然更常规的做法是倒卖物资。
每个城市产出的物资都不一样,在产出物资的城市买入,在稀缺物资的城市卖出,根据自己的规划可以获得可观的利润。

我们同样可以想办法经营属于我们自己的城市。
升级建筑,分配产出更高的人手,自产自销。

此外,游戏也有着角色的rpg系统,我们可以培养自己的角色。

以及角色对应的装备系统及相关打造系统。

除了经营与建造,规划与策略,在这个世界上随处可见的事件与遇到的人和事则是另一个需要处理的难点。

在这个世界中,我们会遇到各种各样的事,每一件或多或少都影响着一个团队的道德。

而你的选择,最终决定了你将成为一个什么样的人,决定着主线和支线的走向。

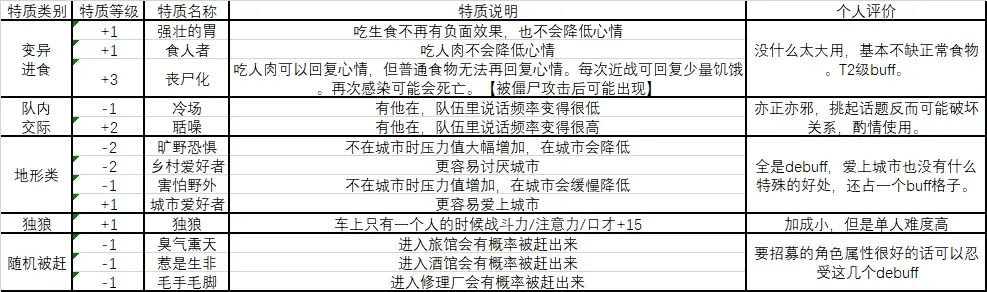
废土快递角色强度排行
【T0级】
有必拿,尽量别粘debuff

【T1级】
有了会优化体验,没有问题也不算大

【T2级】
很难说有了这类buff后的效果是否优于没有

【仅存在特定角色身上的BUFF】
别试了,ROLL不出来的

废土快递主线任务攻略
雷雨城地契——欺诈(+2口才-1道德);交易(接受)
找内奸(图书馆管理员)——到SP城找厨子-请他喝酒-100钱-(线索)内奸有工作。
找酒鬼-赌博-内奸是个女的-找图书管理员-对话全员+1智力-你就是内奸-谎称加入-接受任务
碟中谍——抓住她(回去找雷市长要奖励2000钱4核心);她跑了(奖励没了,雷雨城派系好感-20接受进入联合都市任务)
进入联合都市——侦察(任务按键上面就写侦察)-打囚犯(-3全体道德);对守卫开枪(+3全体道德)-去龅牙农场收钱-请他喝两杯(150钱)-其实-打他(战斗力≥30 团队道德≤10);讲道理(团队口才≥25道德-2);我能帮你(-3000钱+4道德)-收到钱了(4核心)-去龅牙兄弟(2核心80食物)
囚犯——不管我们事(不接任务);好的-我们为了你付了钱(-1队员道德)-好自为之-囚犯之宝(3医疗箱10轮胎200弹药100食物)-救到了-钱是我出的(2核心2000钱);总得给点报酬把(2核心500钱);是我应做的(+3道德)
拜访厨子——请他喝一杯-好吧-努力说服他(3000钱)
侦察——侦察-找雷雨城市长(+1500钱+1核心)
市长5——打三个三级人类敌人
市长6——5000钱5核心

废土快递定居点介绍
1、商店:大部分的定居点,玩家都可以在商店购买一些资源和该定居点的特定物品。不得不说,末日里所消耗的资源无论是种类还是需求量,都非常的多。用于重型卡车的零件、轮胎,旅途中消耗的食物、水和汽油,以及武装力量的弹药,而这些资源的补给途径有一半是依靠定居点商店中的购买。而定居点中出售的物品不仅只有这些,还有具有各类功效的食物、医疗物品、以及各种材料等。而不同城镇中的各类物品的价格也不一样,因此,在不同城镇中低买高卖进行商业行为,也是玩家赚钱的一大途径。
2、旅店:用于休息恢复疲劳、压力值的场所,恢复效果越好,价格越贵。大堂休息会有几率碰到小偷偷窃物品,谨慎。
3、酒馆:酒馆则是与诸多NPC互动的地方,在酒馆中玩家能够发现诸多NPC清单列表。玩家除了和NPC交流(喝一杯、找茬、收保护费、尝试拉拢)等行为之外,NPC还会向玩家提供更多的互动,例如购买悬赏(获得悬赏人员的坐标,猎取人头获得赏金)、获取委托(帮NPC完成一些限时的跑腿任务)、交易废品(互相交换一些有用的素材、道具、装备等)、寻欢作乐(勾栏听曲释放压力)、尝试招募(招募NPC加入队伍)。
4、图书馆:通过消耗书籍研究配方和制作各类物品、道具、武器、装备、组件的场所,只有核心城市才具备该功能。此外,游戏的主动存档也在此处。
5、汽修厂:仅部分城市具备的功能,主要用于玩家的重型卡车的升级和修理。
- 厂商:暂无
- 包名:com.ccsw.ftkd
- 版本:b2abff6
- MD5值:d6cc609ff6871c7344badf3cfdd4097c
-
像素求生冒险之路游戏飞行射击
2021/7/13 15:54:36 -
核爆RPG特鲁多格勒角色扮演
2021/7/13 15:54:36 -
僵尸墓地模拟器角色扮演
2021/7/13 15:54:36



































