- 详情
- 下载地址
- 同类热门
- 推荐专题
超时空星舰国际服是一款完全由玩家自己控制管理的星际飞船科幻策略游戏,在一个以像素为基础的超大线上宇宙里,玩家需要负责整个星际飞船的建造和升级、还包括AI的编辑和管理、船员的招募和训练、太空中的探索和战斗、资源的寻找和采集以及舰队的维护与支援等众多事物。丰富的玩法,既满足了部分玩家对于星际探索的欲望,同时又满足了建造模拟玩家的用户需求,只有将资源有效、合理化分配,才能带着你的船员探索无尽太空。
超时空星舰国际服游戏特色
1、建造由你自己设计的史诗飞船。
2、横截面整体飞船的战斗操控和紧急策略调整。
3、探索超大宇宙中的未知行星、星系、太空的秘密。
4、招聘训练船员,为不同的房间需求配置专属船员。
5、为系统和船员分别编程设置情境AI指令,允许自动战斗和离线游戏。
6、控制和管理飞船的能力与资源分配。
7、与其他真人玩家进行对战掠夺资源或发展外交。
8、构建并部署支援艇来增强你的飞船。
9、完成众多的任务与参与各种赛事。
10、征服太空中的外星人、海盗、虫族。
11、建立研究中心,研究特殊玩法、武器、能力、技术。
12、结成舰队,并与您的朋友并肩作战取得胜利。
13、用纳米涂料和贴纸装点你的个性飞船。
14、打造市场,自由定价物品与线上玩家交易。
超时空星舰国际服界面介绍
游戏主界面:

请注意上图右侧的红框部分,在下文按顺序做截图说明。
1、主要包括聊天界面和收件箱

2、包括兑换码、添加官方群以及游戏偏好设置。

3、包括了航行日志、排行榜数据、每日任务、成就、收集船员图鉴。

游戏战斗界面:

你需要特别注意的是,战时能力房间将只显示房间图标,你可以在房间的左上角看到该房间的图标。
超时空星舰国际服派系选择攻略
不同的派系间区别为:PVE内容、舰船、船长、超级武器。
一、首先不同的派系间初始的PVE任务是不同的,但对游戏玩法内容实际没什么区别,可以不作为选派系的主要考虑因素。
二、其次,每个派系的飞船外观颜色不一致,颜值党请自行选择,也不作为选派系的主要考虑因素。
三、接下来我们来看看三个派系的船体空间有什么区别?
由于10级后你可以选择不同的舰船,所以我们以9级船体为例作说明。
海盗空间中间窄前后高,格数比较规整,较好布局;
联邦中期空间中等,不规则格数较多,容易造成格数浪费,有一定的布局难度;
卡塔利恩的空间最大,可以放置更多的房间,它会随着船体升级垂直性扩容,这就表示你可能需要更多的电梯,它的布局难度也是最大的。

联邦9级船体布局图

海盗9级船体布局图

卡塔利恩9级船体布局图

四、三个派系间船长的区别
船长和派系一样,在创号伊始,你的选择就决定的船长的属性,一旦选择将无法更改,对数值有要求的请详细看讲解。
首先是船长技能的区别,不同派系船长有不同技能,如何选择建议根据个人喜好的策略打法而定。

其次,是船长属性的区别,
从下图可以看出,每个派系的6个角色都有不同的优势属性,可针对不同的房间得到更高加成。
而就派系而言,联邦船长属于全面发展型,主要针对各房间的加成,属性高于其他派系,建议可以训练血量或一个优势属性;
卡塔利恩船长的加速能力超强,主训练能力达到100%速度,能让你房间瞬间加载完成。
海盗船长是唯一的一个攻击技能船长,拉满200点训练加上6件装备,简直是对方的鬼见愁!
五、三个派系间超级武器的区别
当你的舰船达到12级,你就可以建造超级武器。每个派系的超武都有它的优缺点。
联邦超武属于全体攻击,它能够对整个船体造成严重损害。能射一发完全无法躲避的激光,对全船随机25个房间及船员造成伤害,但会被护盾挡住。
海盗超武属于范围性攻击,能打出一发超级导弹,攻击范围为10*10格,房间伤害15,船体伤害2,船员伤害20,一次性发射伤害超高,但被命中的房间可修复。
卡塔利恩超武属于密集蜂群式攻击,旨在向敌方目标大规模发射成群的遥控爆炸性无人机。
能瞬间打出25发导弹,每发导弹伤害极高,不会被引擎闪避,但会被模块挡住和被敌方防空炮击沉。它发射后像烟花一样让对方船体四面开花、船员疲于奔命。
超时空星舰国际服船员属性
你可以在船员档案看到船员的属性,不同的属性代表船员不同的能力值,通过将船员放置到健身房或学院进行训练,可以增加属性值。下图的绿色数字既通过训练获得。
不同的能力可以对房间产生不同的效果,训练哪个属性?指示船员修复还是进攻?设置怎样的AI指令?船员匹配哪个房间更优,是你需要深度研究的问题!

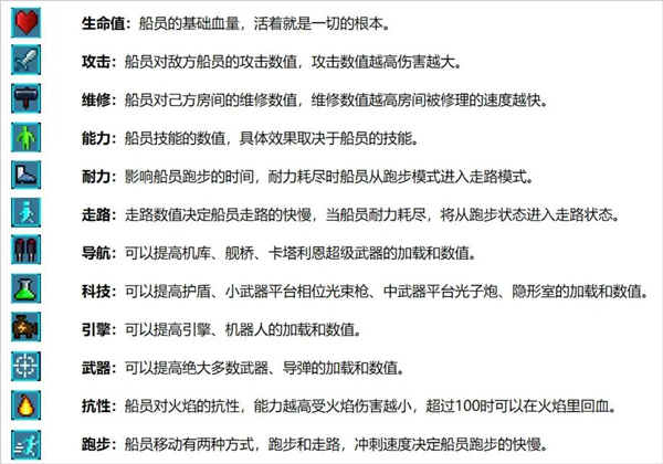
属性介绍:

船员装备:
你可以为船员穿上装备,装备可极大增强船员的属性。
装备包含头盔、护甲、饰品、腿甲、武器,目前几乎所有船员只能穿两件装备,不同的船员的可装备位置是不同的哦。
只有船长可穿满5件装备,其中也是只有船长才能装备宠物。
你可以通过材料合成或购买获得装备。

超时空星舰国际服更新日志
v0.999.44版本
舰队战争来啦!与你的舰队成员并肩作战,在多舰交战中征服银河系,共享战争战利品带来的丰厚奖励!
- 厂商:Savy Soda
- 包名:com.savysoda.pixelstarships
- 版本:v0.999.44
- MD5值:dcf5ec53ddbaa8f17cea6c6056adfb08




































