- 详情
- 下载地址
- 同类热门
- 推荐专题
详情
文字朗读神器免费版是一款专为小说爱好者打造的在线朗读软件,将文字转化为生动语音,让您解放双眼,用耳朵畅享精彩小说世界,拥有海量小说资源,涵盖玄幻、言情、武侠、历史等各类热门题材,无论您喜欢哪种风格,都能在这里找到心仪之作,朗读声音自然流畅、富有情感,仿佛真人朗读一般,为您带来沉浸式的聆听体验,让阅读变得更加轻松愉悦。
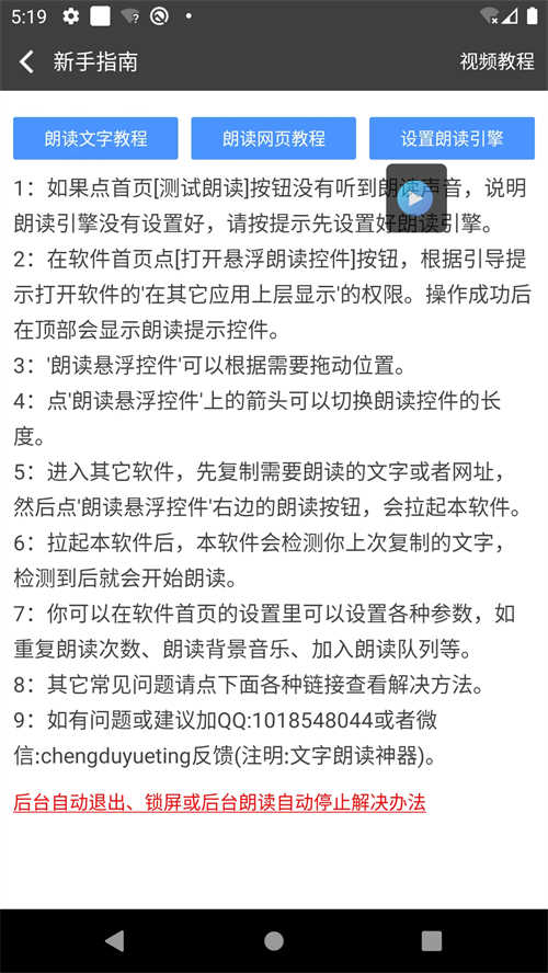
文字朗读神器app使用教程
1、在本站下载文字朗读神器,同意使用协议;

2、软件需要授权悬浮窗权限;

3、之后设置朗读引擎;

4、用户可以导入各种txt进行听书操作。

文字朗读神器app功能
1,讯飞语记朗读助手、文字转语音朗读助手,支持讯飞语记等多种TTS朗读引擎,支持多种发音人。
2,在其它任何软件,直接复制想朗读的文字内容,点朗读按钮即可自动开始朗读。
3,支持复制网址自动解析网址内容后直接朗读,支持将喜欢的内容网址收藏到云端。
4,支持朗读列队,睡觉之前选几篇自己想听的文章加入队列,朗读助手会依次朗读,朗读完成后自动停止朗读,伴你轻松入梦。
5,支持设置朗读时的背景音乐,朗读不再单调无聊。支持设置朗读次数,一段内容可以设置多次重复朗读。
6,不识字,视力不好,把文字朗读出来给你听;读微信,读文章,读新闻,读小说,一切都可以读。特别有适合识字少的人和视力不好的人。
文字朗读神器app怎么调整朗读语速?
1、打开软件首页,在朗读页面找到设置;

2、点击设置朗读引擎、语速、发音人;

3、用户先朗读引擎设置好;

4、在朗读语速之间之间划动即可。

文字朗读神器app更新日志
v3.0.18版本
为您优化了体验细节。
下载地址
文字朗读神器免费版 v3.0.18下载
应用信息
- 厂商:成都阅听科技有限公司
- 包名:com.wyfc.txtreader
- 版本:v3.0.18
- MD5值:DB1945288555D65763A1C310185654D9
热门合集




































